
E-mail: 1789398160@qq.com
![]()
產品搜索:
請在下列輸入框內輸入您要查找的產品名稱。
2022-01-24
一、摘要
虹潤NHR-5400系列60段人工智能溫控器適用于需要進行高精度多段曲線程序升/降溫控制的系統,它可根據生產過程的要求,按照一定的曲線進行控制,最多可分59段曲線對象進行編程控制,每一段均采用PID參數設定控制,使控制更為精確可靠,方便靈活的曲線控制功能,可實時監控曲線程序段的運行時間和狀態,多種事件輸入功能。通過多種曲線控制輸出功能,可實現曲線控制暫停、曲線控制清零、曲線控制步進等功能,并可實現手/自動無擾動切換。
二、產品的市場背景

單晶爐是一種在惰性氣體(氮氣、氦氣為主)環境中,用石墨加熱器將多晶硅等多晶材料熔化,用直拉法生長無錯位單晶的設備。單晶爐需要控制的內容包含晶體的直徑、溫度(功率)、原料(硅料)、泄漏率和氬氣質量等,其中溫度控制好壞直接影響到是否成為晶體的關鍵因素。虹潤自主開發的虹潤NHR-5400系列60段人工智能溫控器在單晶爐的溫度控制中發揮著重要的作用。
三、產品的主要技術原理

1、軟件采用人工智能控制算法,通過上電自動跟蹤測量值變化,根據時間和所設定控制值的函數關系分段實現溫度的升溫、保溫和降溫的溫度調節。
2、根據編程的生產工藝曲線,可實現曲線的步進、跳轉、停止、清零等功能。
3、產品在整個單晶路溫度調節中主要負責溫度的精準控制。
四、產品的應用

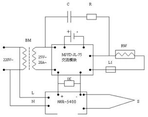
虹潤NHR-5400系列60段人工智能溫控器在單晶路溫度控制原理圖見下圖:

電路說明:交流電源經變壓器降壓后使用,輸出電壓25V,輸出電流28A、MJYD-JL-75為晶閘管智能模塊,內含晶閘管和移相控制電路,輸出最大電壓450V,最大電流75A,L1為過流保護熔斷器,RSV為過壓保護阻容元件。RW為電爐絲。
NHR-5400輸出為0-10MA電流,經過1K電阻后,輸出變為0-10V直流電壓,滿足晶閘管模塊的輸入電壓要求。
主要控制設備:虹潤NHR-5400系列60段人工智能溫控器

輔助設備:熱電偶、可控硅、固態繼電器、過壓保護阻容器件等
根據單晶爐溫度控制的特點,虹潤NHR-5400系列60段人工智能溫控器設定工藝曲線如下:

按照上述的設定參數試驗控制效果好,控制精度可達±0.5°C。
產品圖片:

五、結束語

采用虹潤NHR-5400系列60段人工智能溫控器作為主核心控制系統以來,碲鎘汞單晶爐的控制運行狀況良好,至今仍*出現,*可以替代進口的控制儀表。無論從運行實際狀況來看,還是從性價比來看,選擇NHR-5400確實能夠*要求。


